黑龙江省明确电商快件绿色包装通用要求,宜采用生物降解包装袋,胶带等
2023-09-20
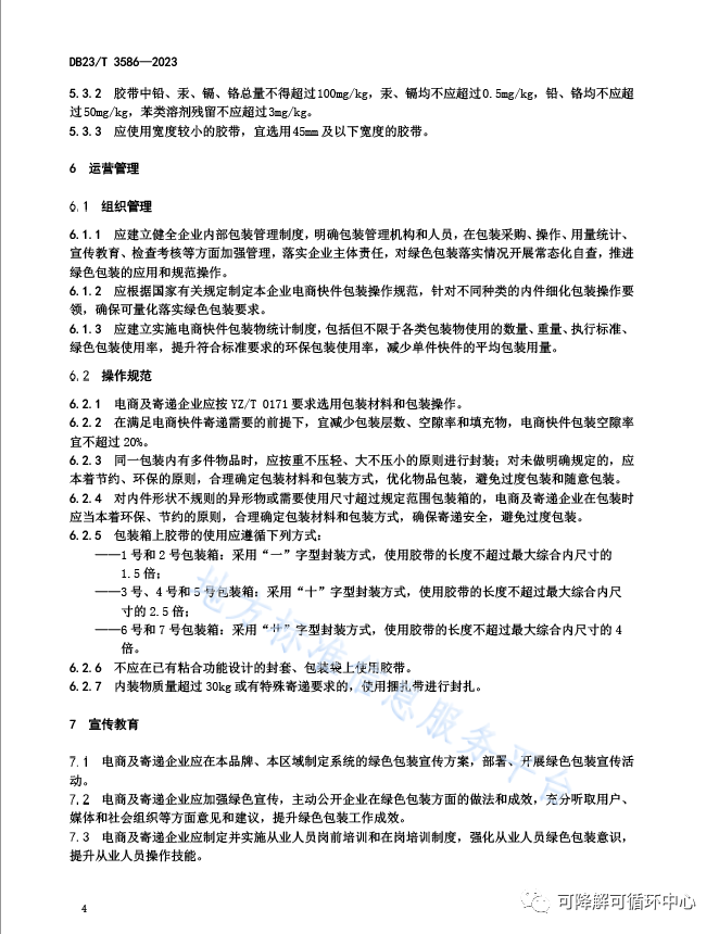
为推动黑龙江省快递包装绿色转型,近日,省邮政管理局、省商务厅共同提出并制定了《黑龙江省电商快件绿色包装通用要求》地方标准,这是全国首部电商快件绿色包装地方标准,填补了电商快件绿色包装地方标准的空白,对推动全省快递包装绿色转型具有重要意义。
《黑龙江省电商快件绿色包装通用要求》标准适用于黑龙江省电商企业及涉及电商的寄递企业,在寄递过程中对电商快件绿色包装物的选用及操作。
该标准经多次修改完善,由相关领域专家评审组评审通过,明确了电商快件绿色包装的术语和定义、基本要求、包装物选用、运营管理和宣传教育等。
《黑龙江省电商快件绿色包装通用要求》“包装物选用”章节显示:
宜使用免胶带包装材料或生物降解胶带。
玖润主营:广东全生物降解颗粒、广东全生物降解改性料、广东全生物降解吹膜料、广东全生物降解淋膜料、广东全生物降解注塑料、全生物降解气泡膜专用料、广东降解料、广东降解颗粒厂家、降解厂家、生物基PE+淀粉吹膜料 PLA+PBAT 改性颗粒
(标准全文见文末)








玖润主营:广东全生物降解颗粒、广东全生物降解改性料、广东全生物降解吹膜料、广东全生物降解淋膜料、广东全生物降解注塑料、全生物降解气泡膜专用料、广东降解料、广东降解颗粒厂家、降解厂家、生物基PE+淀粉吹膜料 PLA+PBAT 改性颗粒